• 關係企業  |   
  • 網站地圖  |   
  • 繁中  |   
  • 简中  |   
  • En

  • 公司簡介
    • 認識華電
    • 企業願景/經營理念
    • 大事記1994-2020
    • 大事記2021-
    • 企業社會責任專區
    • 分支機構
    • 利害關係人專區
  • 最新消息
    • 新聞消息
    • 研討會訊息
  • 產品資訊
  • 解決方案
    • 資通訊
    • 智慧應用
    • 數位媒體
    • 資安
  • 公開揭露資訊
    • 網站客戶資料安全保護政策
    • 營運概況及重大訊息公告
    • 股利、股價
    • 電子書
    • 治理規章
  • 共同供應契約專區
  • 客戶服務專區
    • 客服中心
    • 服務項目
    • Request
  • 企業永續(ESG)
    • 永續報告書
    • 股東會資訊
    • 財務資訊
    • 公司治理
    • 舉報管道
    • 友善職場
  • 人力資源
    • 人力資源
    • 安心華電
    • 成長華電
    • 樂活華電

永續報告書 | 股東會資訊 | 財務資訊 | 公司治理 | 舉報管道 | 友善職場
 
  • 董事會成員
  • 功能性委員會
  • 內部績效評估
  • 治理規章
  • 公司治理運作
  • 獨立董事與內部稽核主管及會計師之溝通情形
  • 簽證會計師獨立性及適任性評估
  • 董事會成員及重要管理階層之接班規劃
  • 資通安全風險
    管理架構
  • 企業永續發展(ESG)之具體推動計畫與實施成效
  • 職場多元化
  • 社會參與
  • 落實誠信經營及防範內線交易
  • 智慧財產管理計劃與執行情形
  • 社會責任

112年| 113年| 114年

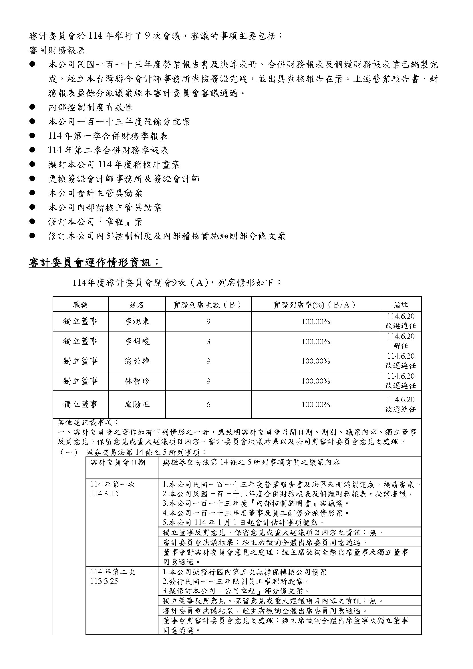
114年 功能性委員會

113年 功能性委員會

112年 功能性委員會

  • 公司簡介
  • 認識華電
  • 企業願景/經營理念
  • 大事記1994-2020
  • 大事記2021-
  • 企業社會責任專區
  • 分支機構
  • 利害關係人專區
  • 最新消息
  • 新聞消息
  • 研討會訊息
  • 產品資訊
  • 產品列表
  • 解決方案
  • 資通訊
  • 智慧應用
  • 數位媒體
  • 資安
  • 公開揭露資訊
  • 網站客戶資料安全保護政策
  • 營運概況及重大訊息公告
  • 股利、股價
  • 電子書
  • 治理規章
  • 共同供應契約專區
  • 共同供應契約專區
  • 客戶服務專區
  • 客戶中心
  • 服務項目
  • Request
  • 企業永續(ESG)
  • 永續報告書
  • 股東會資訊
  • 財務資訊
  • 公司治理
  • 舉報管道
  • 友善職場
  • 人力資源
  • 人力資源(加入我們)
  • 安心華電
  • 成長華電
  • 樂活華電

Copyright © 2025 HwaCom Systems Inc.All Rights Reserved
菁英招募 |  聯絡我們